Published:2009/7/23 20:10:00 Author:Jessie | From:SeekIC

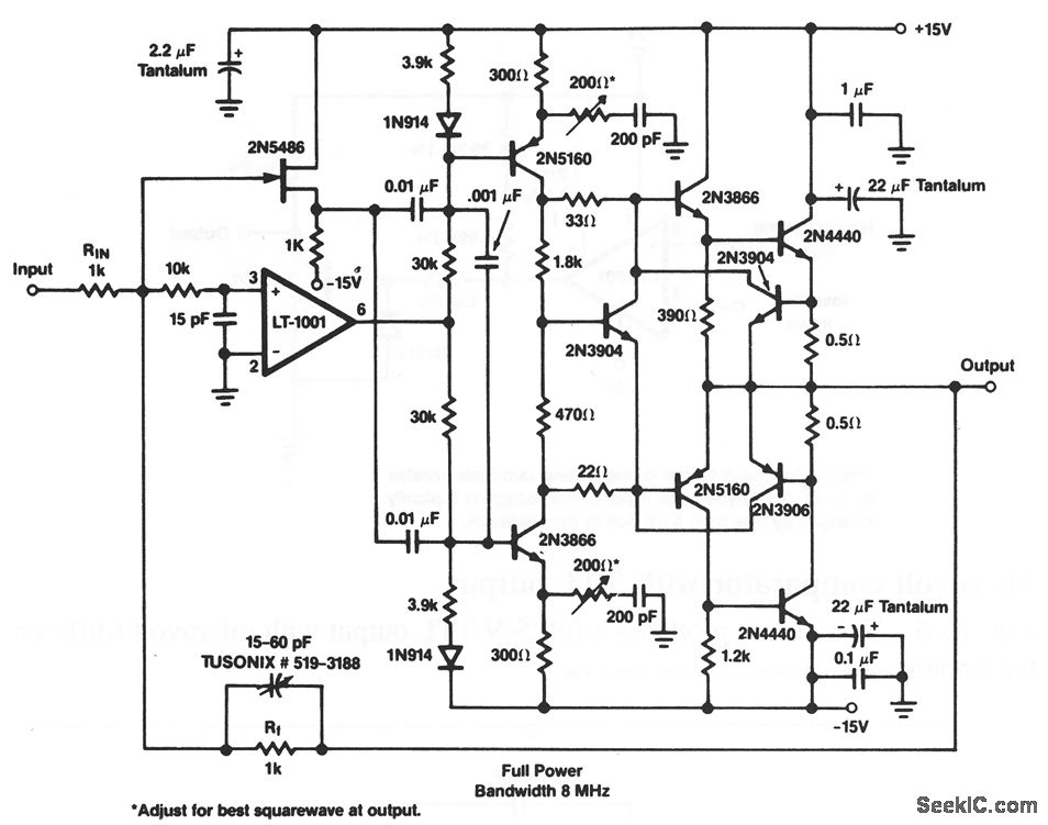
As shown,this circuit has a full power bandwidth to 8 MHz,with a slewrate of 1000-V/μs.
Reprinted Url Of This Article:
http://www.seekic.com/circuit_diagram/Power_Supply_Circuit/Dc_stabilized_1000_V_μs_op_amp.html
Print this Page | Comments | Reading(3)
Code: