Published:2009/7/23 22:56:00 Author:Jessie | From:SeekIC

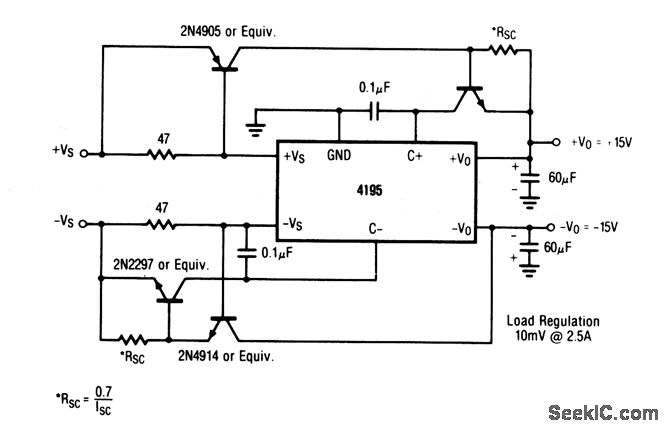
This circuit provides a +15-V and a -15-V output, both of which are capable of delivering 2.5 A. Load regulation is 10 mV at full load. Connection information is shown in Fig. 7-3B.
Reprinted Url Of This Article:
http://www.seekic.com/circuit_diagram/Power_Supply_Circuit/Dual_linear_regulator_with_high_output_current.html
Print this Page | Comments | Reading(3)
Code: