Published:2009/7/23 22:53:00 Author:Jessie | From:SeekIC

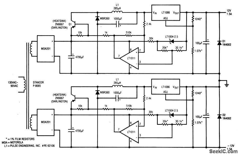
This circuit provides a +12-V and a -12-V output, both of which are capable of delivering 1.5 A.
Reprinted Url Of This Article:
http://www.seekic.com/circuit_diagram/Power_Supply_Circuit/Dual_preregulated_off_line_linear_supply.html
Print this Page | Comments | Reading(3)
Code: