Published:2009/7/16 21:24:00 Author:Jessie | From:SeekIC

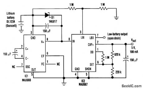
Two eight-pin ICs form a regulator circuit that can convert a lithium battery's 3-V output to 5 V and deliver load currents as high as 100 mA. It operates without inductors or transformers, and draws only 200 μA of quiescent current. At Vin = 3 V, it offers 81-percent efficiency with a 100-mA load and 84 percent with a 20-mA load. Efficiency will increase as Vin falls. For example, at Vin = 2.7 V (the cell's loaded output for most of its operating life), efficiency for a 40-mA load current is 90 percent. Voltage from the lithium battery (a 2/3-A size Duracell DS123A) is doubled by the high-current charge pump (IC1). The Schottky diode (D1) is included to assure startup in this configuration.D1 won't affect efficiency because it doesn't conduct load current during normal operation. IC2 is a linear regulator with a dropout voltage of only 40 mV at Iload 40 mA. This load, allowed to drain the battery until Vout = 4.5 V, yields a battery life of 16 hours. Reducing the load to 20 mA extends the battery life to 36 hours.
Reprinted Url Of This Article:
http://www.seekic.com/circuit_diagram/Power_Supply_Circuit/EFFICIENT_REGULATED_STEP_UP_CONVERTER.html
Print this Page | Comments | Reading(3)
Code: