Published:2009/7/19 20:19:00 Author:Jessie | From:SeekIC

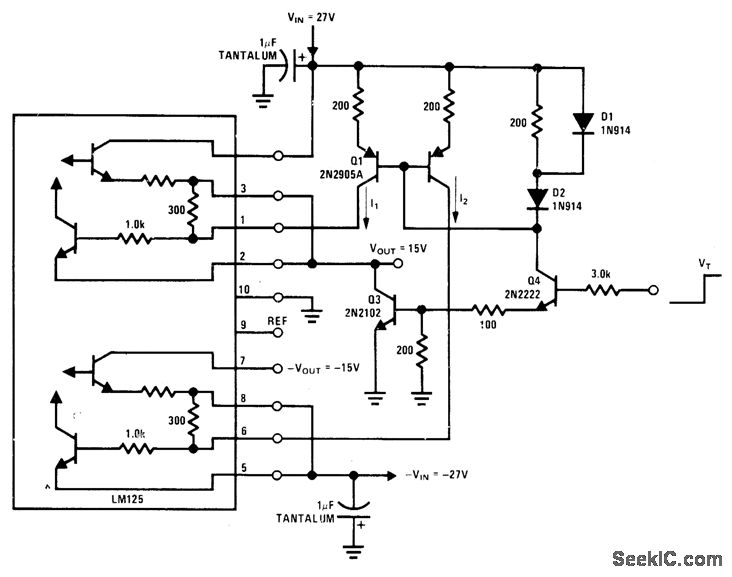
Both sections of National LM125 dual tracking regulatorare shut down by TEL-compatible control signal VT which shorts internal reference voltage of reg-ulatorto ground. Q3 acts only as current sink.-T. Smathers and N. Sevastopoulos, LM125/ LM126/LM127 Precision Dual Tracking Regula-tors, National Semiconductor, Santa Clara, CA, 1974, AN-82, p 15.
Reprinted Url Of This Article:
http://www.seekic.com/circuit_diagram/Power_Supply_Circuit/ELECTRONIC_SHUTDOWN.html
Print this Page | Comments | Reading(3)
Code: