Published:2009/7/24 4:39:00 Author:Jessie | From:SeekIC


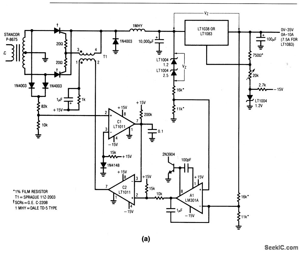
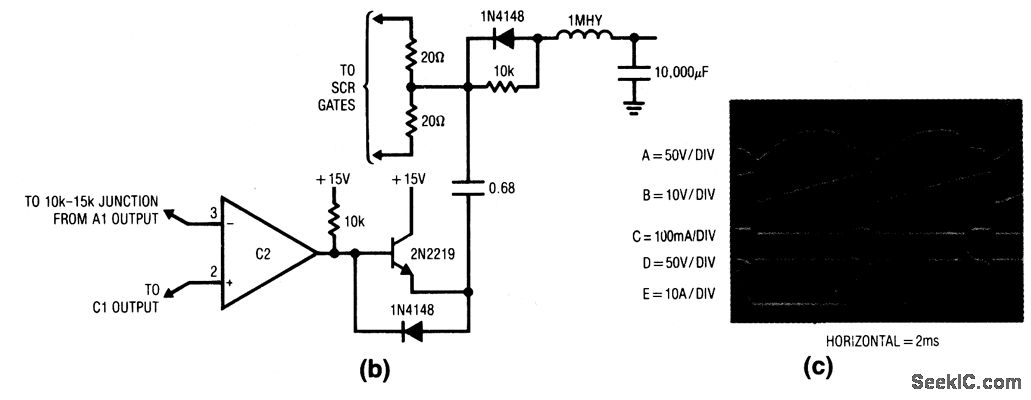
This ac-powered circuit provides 0- to 35-V, 10-A regulation under high-low (90 to 140 Vac) conditions. The transformer output is diode rectified (trace A, Fig. 9-10C), divided down, and used to reset the 0.1-μF capacitor (trace B) via C1. The resulting ramp at C1 is compared to the A1 output by C2. When the ramp exceeds the C2 noninverting input value, C2 goes low and dumps current through the T1 primary (trace C). This fires the appropriate SCR and creates a path from the main transformer to the LC filter (trace D). The resultant current flow (trace E) is limited by the inductor and charges the capacitor. When the ac line cycle drops low enough, the SCR commutates and charging ceases. Figure 9-10B shows a way to trigger the SCRs without a transformer.
Reprinted Url Of This Article:
http://www.seekic.com/circuit_diagram/Power_Supply_Circuit/Extendmg_line_opemted_three_termmal_regulrztor_caypability.html
Print this Page | Comments | Reading(3)
Code: