Published:2009/7/16 5:36:00 Author:Jessie | From:SeekIC

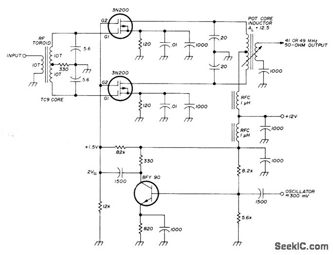
Double-balanced mixer developed for use in high-quality high-fidelity communication receiver has high input impedance (about 1000 ohms). Two-tone 176-mV signal produces third-order intermodulation distortion 68 dB down.-U. L. Rohde, Optimum Design for High-Frequency Communications Receivers, Ham Radio, Oct. 1976, p 10-25.
Reprinted Url Of This Article:
http://www.seekic.com/circuit_diagram/Power_Supply_Circuit/FET_MIXER.html
Print this Page | Comments | Reading(3)
Code: