Published:2009/7/16 22:37:00 Author:Jessie | From:SeekIC

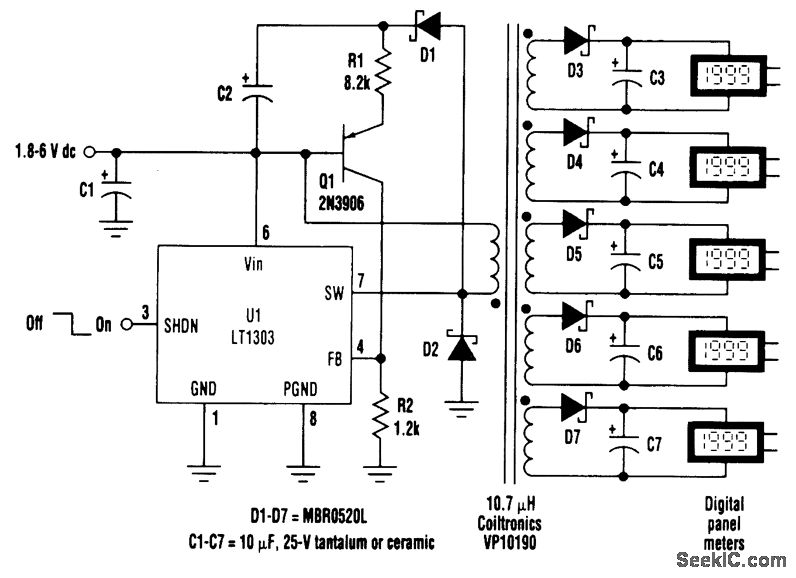
Digital panel meters (DPMs) make excellent displays for instruments and test equipment, but they suffer from one major flaw: They require a floating power supply, usually in the form of a 9-V battery. This circuit powers up to five meters from a single 1.8- to 6-V source. Each of the five outputs is fully floating, isolated, and independent in every respect. The converter is based on a flyback design, and it uses a micropower, high-efficiency regulator (LT1303) and an off-the-shelf, surface-mount inductor. The coil has six identical windings and is high-voltage-tested to 500 V rms-more than adequate isolation for the application. Operation is as follows: Feedback is extracted from the primary by Q1, which samples the flyback pedestal during the switch-off time. Typical DPMs draw approximately 1-mA supply current. The primary also is loaded with 1 mA for optimum regulation and ripple. Snubbing components, a necessity in most flyback circuits, are obviated by the action of C1 and C2. The converter also can be used with a battery. In this case, a sixth panel meter can be powered by the primary across C2. All that is required to balance the load current is to increase R1 and R2 by a factor of 10. Although this circuit is set up for 9-V output (actually 9.3 V), some DPMs need 5 or 7 V. As a result, a 4.3- or 6.2-kΩ resistor should be used in place of R1 for these voltages. The output voltage is set by R1 = (Vout-0.7)/1 mA. If any outputs aren't needed, omit the associated components and parallel the unused winding with the primary, observing the phasing. With each output loaded at 1 mA, the input current is 16.5 mA on a 5-V supply. This figure rises to about 45 mA on a 1.8-V (two-cell) input.
Reprinted Url Of This Article:
http://www.seekic.com/circuit_diagram/Power_Supply_Circuit/FIVE_OUTPUT_CONVERTER.html
Print this Page | Comments | Reading(3)
Code: