Published:2009/7/20 2:40:00 Author:Jessie | From:SeekIC

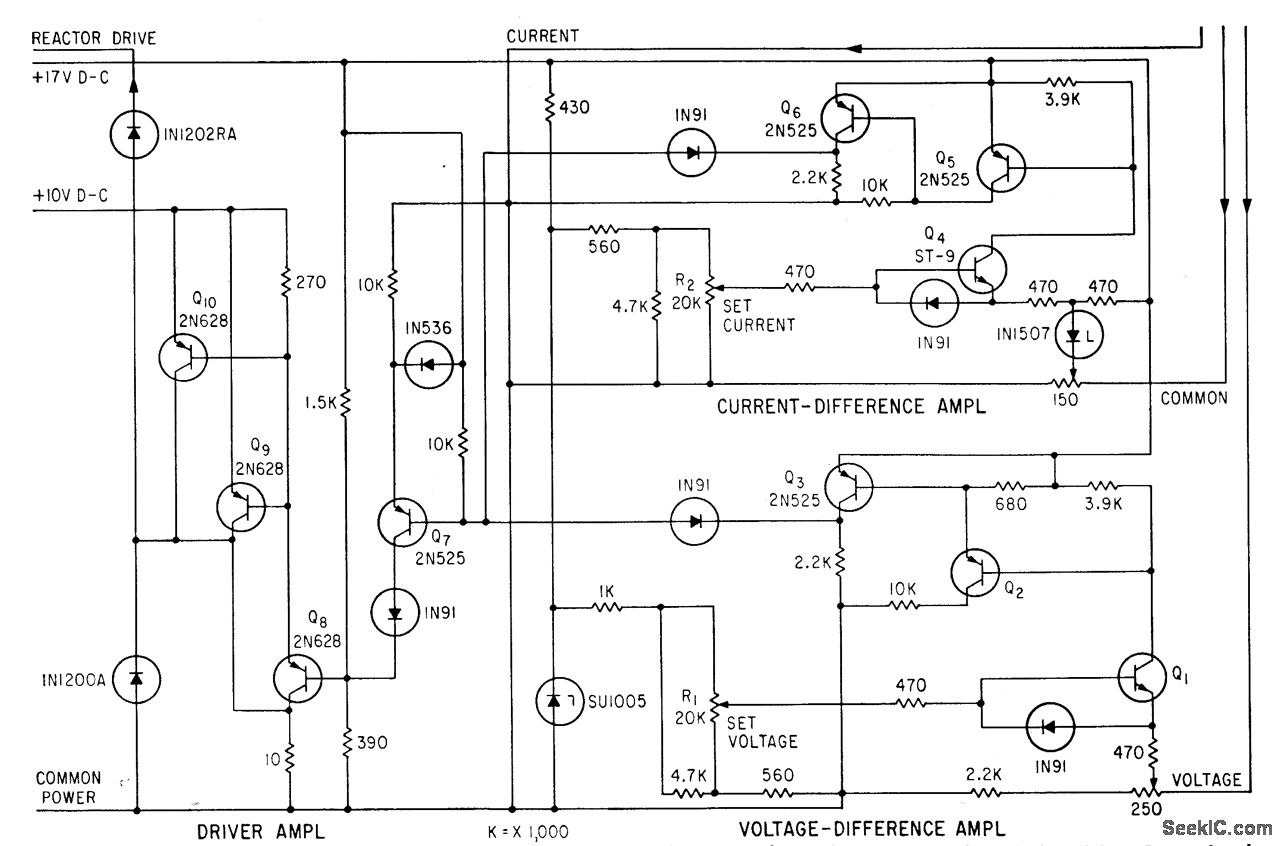
Current-difference amplifier delivers constant current during initial forming of electrolytic capacitors, and voltage-difference amplifier holds voltage constant when final forming voltage is reached. Values of current and voltage can be adjusted over wide range of preset values for different sizes of capacitors.-J. W. Martin and H. Liepins, Unique Power Supply. Delivers Constant Voltage and Current, Electronics, 35:31, p 40-41.
Reprinted Url Of This Article:
http://www.seekic.com/circuit_diagram/Power_Supply_Circuit/FORMING_ELECTROLYTICS.html
Print this Page | Comments | Reading(3)
Code: