Published:2009/7/23 23:20:00 Author:Jessie | From:SeekIC

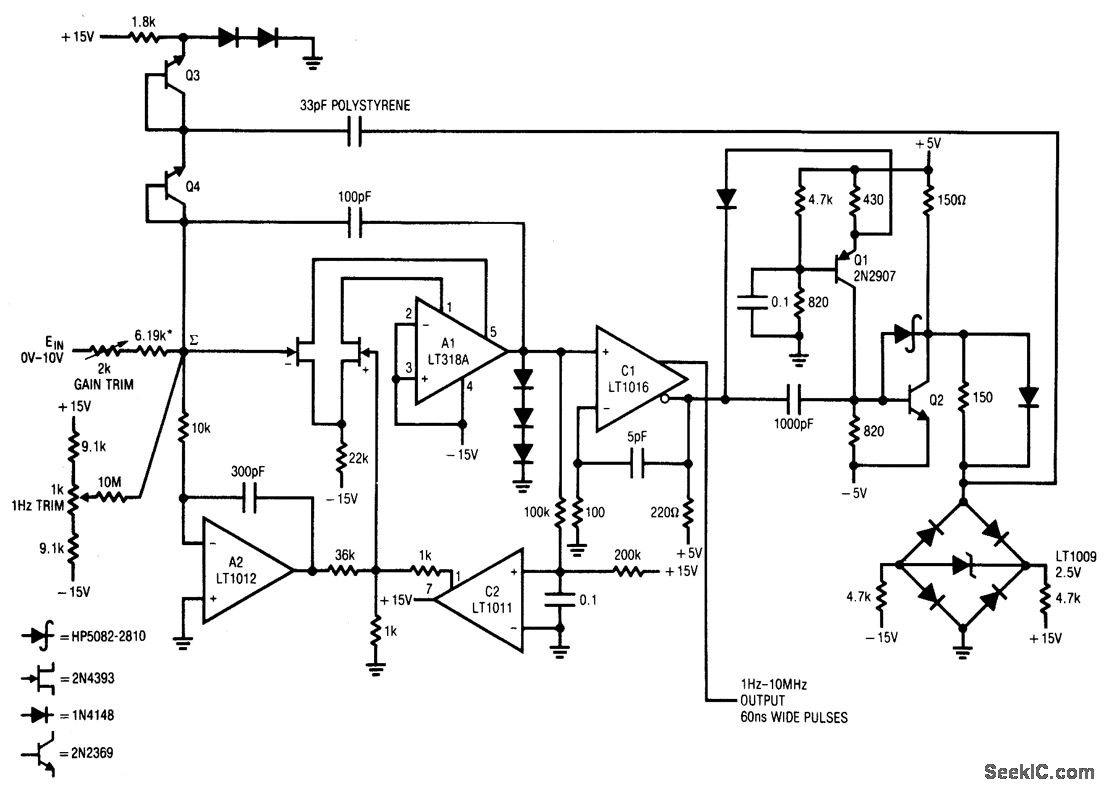
Fig. 12-5 This circuit features a range from 1 Hz to 10 MHz with a linearity of 0.06%, and a typical full-scale drift of 50 ppm/℃. The zero-point error is about 0.2 μV/℃ (or 0.2 Hz/℃). To trim, ground the input and adjust the 1-Hz trim for 1-Hz output. Next, apply 10.000 V and adjust the gain trim for 10.000-MHz output. Repeat the procedure until both points are fixed. Linear Technology, Linear Applications Handbook, 1990 p AN13-9.
Reprinted Url Of This Article:
http://www.seekic.com/circuit_diagram/Power_Supply_Circuit/Fast_V_F_converter.html
Print this Page | Comments | Reading(3)
Code: