Published:2009/7/16 20:49:00 Author:Jessie | From:SeekIC

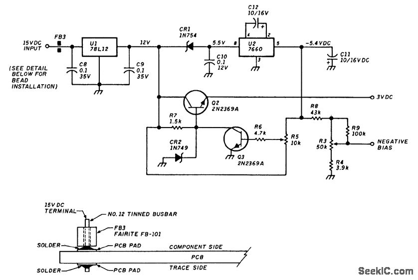
Suitable for use with the GASFET doubler In this text, and other similar applications, this supply delivers + 3 Vdc and 0 to -3 Vdc bias.
Reprinted Url Of This Article:
http://www.seekic.com/circuit_diagram/Power_Supply_Circuit/GASFET_POWER_SUPPLY.html
Print this Page | Comments | Reading(3)
Code: