Published:2009/7/16 5:30:00 Author:Jessie | From:SeekIC

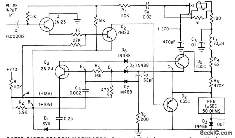
Replaces hydrogen-thyratron line-pulsing modulators formerly used to plate-pulse pencil triode in beacon transmitter. Maximum pulse rate is 5,000 pps. -W. H. Lob, Solid-State Pulse Modulator, Electronics, 33:30, p 72-74.
Reprinted Url Of This Article:
http://www.seekic.com/circuit_diagram/Power_Supply_Circuit/GATED_DIODE_BEACON_MODULATOR.html
Print this Page | Comments | Reading(3)
Code: