Published:2009/7/17 2:41:00 Author:Jessie | From:SeekIC

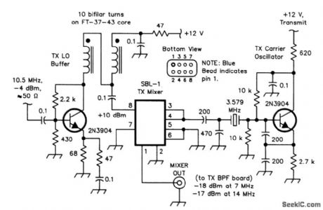
The transceiver mixer and carrier oscillator in the band-imaging (7- and 14-MHz) CW transceiver. Careful selection of drive levels, and use of a spectrally clean carrier oscillator, assure low spurious-signal content in the transmitter output. This transceiver mixer should prove useful in HF and VHF CW or SSB applications. A Mii-Circuits SBL1 low-cost mixer is used with a 3.579-MHz crystal oscillator that uses a low-cost TV color-burst crystal. By paying careful attention to drive leads, good performance and low spurious content can be obtained.
Reprinted Url Of This Article:
http://www.seekic.com/circuit_diagram/Power_Supply_Circuit/HF_TRANSCEIVER_MIXER.html
Print this Page | Comments | Reading(3)
Code: