Published:2009/6/18 21:40:00 Author:May | From:SeekIC

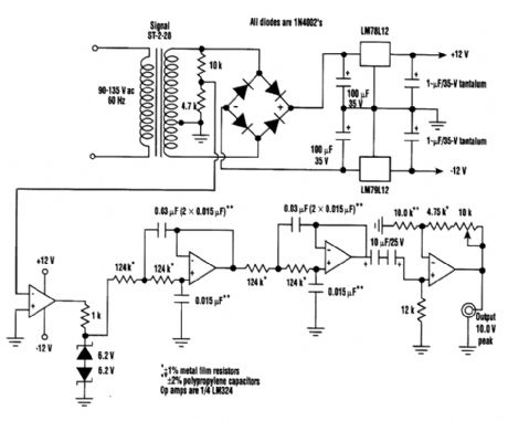
A highly-stable 60-Hz sine wave can be delivered with this circuit,which offers a different andmuch simpler approach to galnlng a stable amplitude,Capacitor coupling the last stage removes anydc component caused by unequal zener voltages in the clipping circuit that follows the comparator.
Reprinted Url Of This Article:
http://www.seekic.com/circuit_diagram/Power_Supply_Circuit/HIGHLY_STABLE_60_Hz_SINE_WAVE_SOURCE.html
Print this Page | Comments | Reading(3)
Code: