Published:2009/6/30 22:46:00 Author:May | From:SeekIC

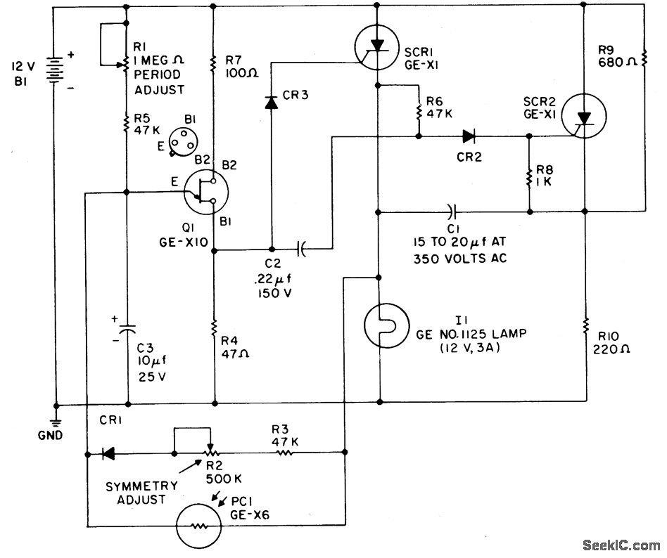
This flasher operates from a 12-volt car or boat battery. It offers 36 to 40-watts output, variable flash rate (up to 60 flashes per minute), independent control of both on and off cycles and photoelectric night and day control that turns the flasher on at night and shuts it off during the day for automatic operation. SCR1 and SCR2 form a basic dc flip-flop. The lamp load is the cathode leg of one SCR so that the other side of the load may be at ground (negative) potential (required in some applications). The flip-flop timing is controlled by a conventional UJT oscillator arrangement (Q1, R1, C3, etc.). Potentiometer R2 and diode CR1 provide on/off timing independence. Photoconductor PC1 locks out the UJT firing circuit during the daylight hours.
Reprinted Url Of This Article:
http://www.seekic.com/circuit_diagram/Power_Supply_Circuit/HIGH_POWER_BATTERY_OPERATED_FLASHER.html
Print this Page | Comments | Reading(3)
Code: