Published:2009/7/24 4:29:00 Author:Jessie | From:SeekIC

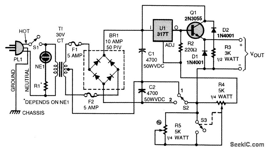
This 10-A power supply uses a 24- to 30-V center-tapped power transformer that is capable of delivering 5 to 10 A. The voltage output is controlled by the circuit consisting of R4, R5, and S3; note that S3 is part of R4. For a fixed-voltage output, R4 should be set for zero ohms (fully counterclockwise). In that position, switch 53, will open. Trimmer potentiometer R5 should then be adjusted so that the circuit produces a 12-V output (or whatever output your application demands). For an adjustable output, R4 is turned clockwise, closing S3, and removing R5 from the circuit. The output voltage is then controlled by the resistance offered by R4 alone. When SPDT switch S2 is in position 1, the maximum output current is achieved, with both halves of T1 providing current to the filter section to double the overall current output. However, the maximum output voltage is halved in that position. That is a more efficient setting because the power transistor need not drop as large a voltage. In position 2, the maximum voltage almost equals the rating of T1. D1 and D2 are included in case power is turned off with an inductive load attached.
Reprinted Url Of This Article:
http://www.seekic.com/circuit_diagram/Power_Supply_Circuit/High_Current_Power_Supply.html
Print this Page | Comments | Reading(3)
Code: