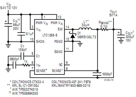
Published:2012/10/30 21:48:00 Author:muriel | Keyword: High Efficiency , 5V, 1A, Step-Down Converter | From:SeekIC

Reprinted Url Of This Article:
http://www.seekic.com/circuit_diagram/Power_Supply_Circuit/High_Efficiency_5V_1A_Step_Down_Converter.html
Print this Page | Comments | Reading(3)
Code: