Published:2009/7/25 2:14:00 Author:Jessie | From:SeekIC

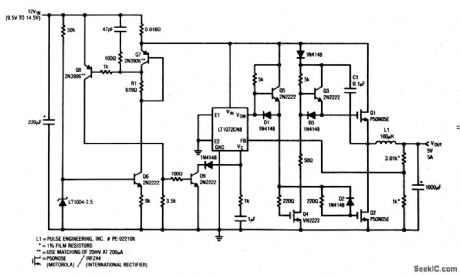
This circuit provides 5-V output at 5 A from a 9.5- to 14.5-V input, with about 90% efficiency.
Reprinted Url Of This Article:
http://www.seekic.com/circuit_diagram/Power_Supply_Circuit/High_efficiency_buck_converter.html
Print this Page | Comments | Reading(3)
Code: