Published:2009/7/16 21:58:00 Author:Jessie | From:SeekIC

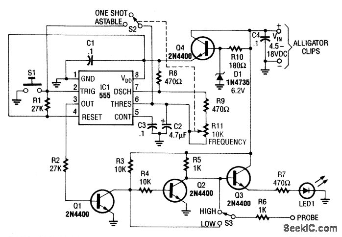
Built around a 555 timer IC, this pulse generator can be built into a probe for logic troubleshooting. R11 is frequency controlled and gives a range of about 5 to 200 Hz. C2 can be reduced for higher frequencies. S2 selects one shot or pulse operators. Q1 and Q2 provide a fast rise-time pulse, which acts as a clipper amplifier. Q4 acts as a regulator. The supply can be anything from about 4.5 to 18 Vdc. LED1 is an indicator that shows circuit operation.
Reprinted Url Of This Article:
http://www.seekic.com/circuit_diagram/Power_Supply_Circuit/INEXPENSIVE_PULSE_GENERATOR_FOR_LOGIC_TROUBLESHOOTING.html
Print this Page | Comments | Reading(3)
Code: