Published:2009/7/17 1:29:00 Author:Jessie | From:SeekIC

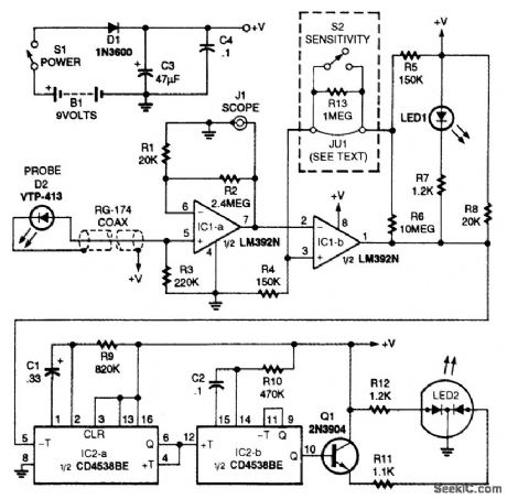
Infrared light detected by photodiode D2 is amplified by IC1-a. The value of R2 can be changed to decrease the sensitivity of the circuit, if your application demands it. Connector J1 provides an output to an oscilloscope for the display of the amplified photodiode signal. This is handy when checking the pulsed emitters in most remote controls. Voltage comparator IC1-b squares up signals from IC1-a to digital logic levels for IC2-a. LED1 and current-limiting resistor R7 indicate the presence of steady-state infrared and also function with pulsed emitters if the duty cycle is appropriate Monostable multivibrator IC2 conditions pulse trains with any period shorter than the time constant of R9 and C1 into a low-frequency waveform with a very high duty cycle. This provides pulses for LED2 that are constant in frequency and duty cycle, regardless of the high input frequency to IC2-a.Any frequency input to IC2-a with a period longer than the time constant of R9 and C1 creates IC2-b output pulses with the same width as before at the input frequency. Tricolor LED2 (a dual red/green device) functions as a pilot lamp and indicator for pulsed infrared sources. LED2 will always glow red and pulse amber (red + green) when infrared pulses are detected. The power source for the circuit is a 9-V battery. Alkaline batteries will provide many hours of operation because the circuit has low-power integrated circuits in place of S2 for most emitters. For certain devices, such as slotted optical switches, CD laser diodes, and reflective sensors, more sensitivity might be desirable. If you plan to use the probe for LEDs that operate below 0.5 mW, install S2 and R13-if not, you can in-stall a wire jumper on the board instead of the switch.
Reprinted Url Of This Article:
http://www.seekic.com/circuit_diagram/Power_Supply_Circuit/INFRARED_LOGIC_PROBE.html
Print this Page | Comments | Reading(3)
Code: