Published:2009/7/16 20:51:00 Author:Jessie | From:SeekIC

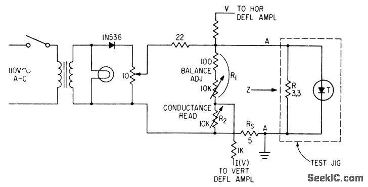
Positive half of 60-cps a-c voltage is applied to tunnel diode and to horizontal deflection amplifier of cro, and voltage across RS, proportional to diode current, is applied to vertical input. Arrangement gives display of complete characteristic throughout negative-resistance region.-J. A. Narud and T. A. Fyfe, Tunnel Diode Curve. Tracer is Stable in Negative Resistance Region, Electronics, 34:18, p 74-75.
Reprinted Url Of This Article:
http://www.seekic.com/circuit_diagram/Power_Supply_Circuit/IUNNEL_DIODE_CURVE_TRACER.html
Print this Page | Comments | Reading(3)
Code: