Published:2009/7/25 3:09:00 Author:Jessie | From:SeekIC



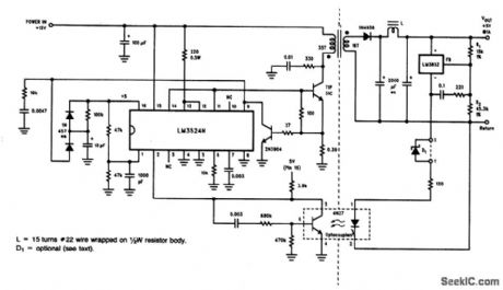
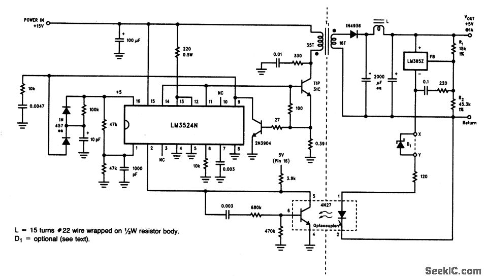
This optocoupler-based circuit provides galvanically isolated, regulated voltage. The output is +5 V at 1 A with the values shown. The output can be fixed at any value between 3.2 and 25 V, by selecting R2, using R2= R1 (VOUT -1.25)/1.25. If VOUT is greater than 6 V, insert Zener D1 between point X and Y, with Vz= Vour - 5 V. This prevents the voltage across the LM385 from exceeding the 5.4-V max, limit
Reprinted Url Of This Article:
http://www.seekic.com/circuit_diagram/Power_Supply_Circuit/Isolated_regulator.html
Print this Page | Comments | Reading(3)
Code: