Published:2009/7/16 5:35:00 Author:Jessie | From:SeekIC

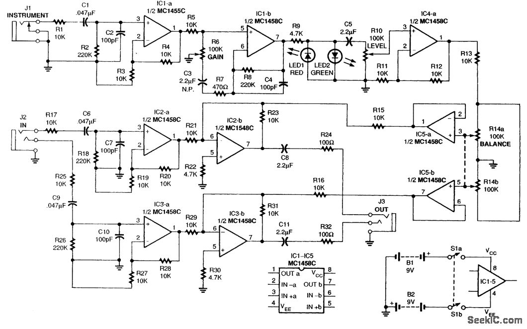
Here is the schematic diagram for JamMix. Note that nine out of ten sections from five MC1458C dual op amps are used. The INSTRUMENT jack, J1, provides a signal to IC1-a, which is a noninvert-ing buffer amplifier with a gain of 2. The gain is determined by R3 and R4. The amplified instrument signal is fed to audio-gain stage IC1-b, which is controlled by potentiometer R6. The circuit location of control R6 provides a desirable interplay with volume control on the guitar. Whenever the output of IC1-b exceeds about 2V p-p, light-emitting diodes LED1 and LED2 begin to illuminate and clip the audio signal, providing a high-quality distortion effect. The LEVEL control, RIO, sets the level of the output of the high-gain distortion stage IC4-a, which, in turn, drives the ganged potentiometers (R14a and R14b). Unity-gain amplifiers IC5-a and IC5-b feed summing amplifiers IC2-b and IC3-b, which in turn drive the external load connected to stereo OUT jack J3. The load can be either stereo headphones or additional external stages used for audio amplification. Integrated-circuit sections IC2-a and IC3-a are noninverting amplifiers, each with a gain of 2. Their inputs are the line-level stereo input signals, each having a gain of 2. Their outputs mix with the instrument signal in ampli-fiers IC2-b and IC3-b; both of these amplifiers also have a gain of 2.
Reprinted Url Of This Article:
http://www.seekic.com/circuit_diagram/Power_Supply_Circuit/JAMMIX_STEREO_MIXER.html
Print this Page | Comments | Reading(3)
Code: