Published:2009/7/15 21:23:00 Author:Jessie | From:SeekIC

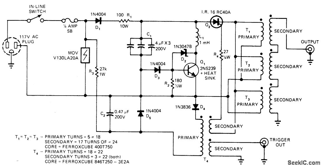
Simple circuit generates 1.5-kV pulses at fixed rate equal to line frequency. Used to drive small piezoelectric transducers for sound velocity measurements. Absence of power transformer minimizes cost, size, and weight. During half of AC cycle, C1 charges. During other half, C1 discharges through Q2 into primaries T1, T2, and T3 to provide output pulse. R3, C2, D5, D4, and T4 provide trigger pulse for turning on Q2. Shunt regulator formed by D2, D3, R2, Q1, and L1 clamps voltage across C1 at 130 V to ensure constant amplitude of output pulses.-S. Anderson, Portable Generator Produces Kilovolt Pulses, EDN Magazine, Oct. 20, 1977, p 102.
Reprinted Url Of This Article:
http://www.seekic.com/circuit_diagram/Power_Supply_Circuit/KILOVOLT_PULSES.html
Print this Page | Comments | Reading(3)
Code: