Published:2009/7/16 21:37:00 Author:Jessie | From:SeekIC

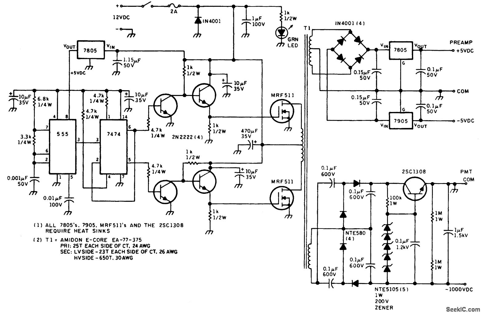
The figure shows the circuit diagram of a regulated 1000-Vdc power supply driven from a 12-Vdc source. A low-voltage secondary regulated power source supplying power to the PMT video pre-amplifier is included. Again, follow the caution regarding PMT power supplies. All precautions must be observed when working with the PMT high-voltage supply.
Reprinted Url Of This Article:
http://www.seekic.com/circuit_diagram/Power_Supply_Circuit/LASER_RECEIVER_PHOTOMULTIPLIER_TUBE_SUPPLY.html
Print this Page | Comments | Reading(3)
Code: