Published:2009/7/16 23:06:00 Author:Jessie | From:SeekIC

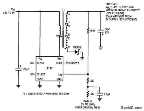
The LT1301 circuit shown generates a negative contrast voltage that may be varied from -4 to -29 V based on a PWM control signal generated by the system microprocessor. The LT1301 is a micropower switching regulator that needs only 120μA quiescent current and can be shut down to draw just 10 μA. The input supply can range from 1.8 to 6 V, making it ideal for operation from a portable battery supply. Transformer T1 is a standard four-winding transformer with independent terminal connections for each winding. Three windings are connected in series to create a 1:3 turns ratio flyback transformer. Voltage feedback is applied to the current limit input ILIM to control operation of the oscillator. A logic-level input, such as PWM generated at a microprocessor output pin or PWM circuit, sets the output voltage. As indicated, the efficiency is very good, even at low input voltages.
Reprinted Url Of This Article:
http://www.seekic.com/circuit_diagram/Power_Supply_Circuit/LCD_CONTRAST_SUPPLY.html
Print this Page | Comments | Reading(3)
Code: