Published:2011/7/8 1:10:00 Author:Joyce | Keyword: LCD, DC/DC, Convertor | From:SeekIC

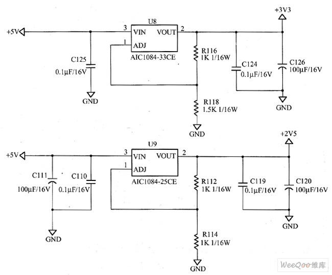
AOC LM729 LCD DC/DC convertor circuit is as shown in the following figure.
As we can see from the graph, the DC/DC converter is quite simple. Its working process is shown as follows:
A + 5 V voltage provided by switching power supply circuit will output a 3.3 V voltage through foot 2 of LDO stabilizer U8 (AIC1084-33 CE) after being stabilized by it. The output mainly supplies power for the driver board, the LCD panel and ect; A + 5 V voltage provided by switching power supply circuit will output a 2.5 V voltage through foot 2 of LDO stabilizer U9 (AIC1084-25 CE) after being stabilized by it. The output mainly supplies power for the driver board circuit.
Reprinted Url Of This Article:
http://www.seekic.com/circuit_diagram/Power_Supply_Circuit/LCD_DC/DC_Convertor_Circuit.html
Print this Page | Comments | Reading(3)
Code: