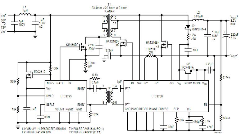
Published:2012/10/30 22:12:00 Author:muriel | Keyword: LED , stepdown power supply , PFM, stepdown switcher, powers LEDs | From:SeekIC

Reprinted Url Of This Article:
http://www.seekic.com/circuit_diagram/Power_Supply_Circuit/LED_stepdown_power_supply___PFM_stepdown_switcher_powers_LEDs.html
Print this Page | Comments | Reading(3)
Code: