Published:2009/6/24 22:31:00 Author:May | From:SeekIC

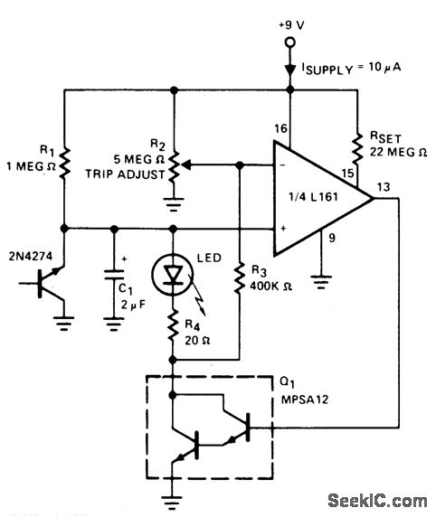
The indicator flashes an LED when the battery voltage drops below a certain threshold. 2N4274 emitter-base junction serves as a zener which establishes about 6V on the L161's positive input. As the battery drops, the L161 output goes high. This turns on the Darlington, which discharges C1 through the LED. The interval between flashes is roughly two seconds and gives a low battery warning with only 10 μA average power drain.
Reprinted Url Of This Article:
http://www.seekic.com/circuit_diagram/Power_Supply_Circuit/LOW_BATTERY_INDICATOR.html
Print this Page | Comments | Reading(3)
Code: