Published:2009/7/10 3:53:00 Author:May | From:SeekIC

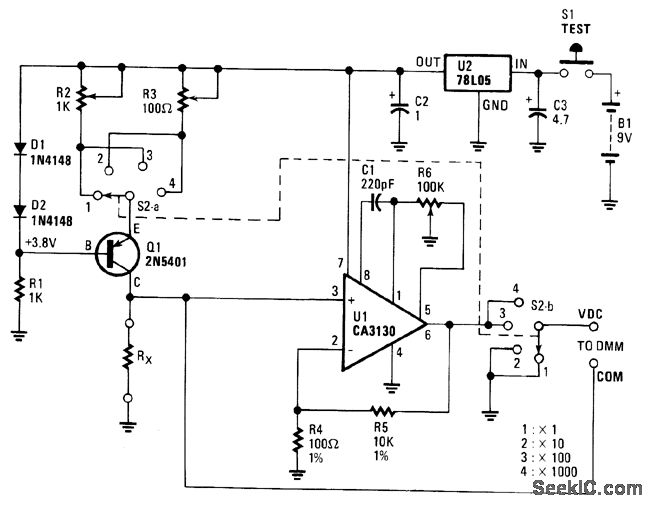
The circuit consists of a 5-V regulator, constant-current source D1, D2, and Q1, and op amp gam stage U1. Power is provided by a 9-V battery whose output is regulated to + 5 Vdc by the 3-terminal regu-lator. The emitter of Q1 is always 0.6 V below the + 5-V line. Resistor R1 sets the current through both diodes D1 and D2 to 5mA.
The resulting 0.6 Vdc across one of the multiturn trimmer potentiometers (R2 and R3), as selected by switch section S2A, sets the current through Q1 and the resistor-under-test.
When R2 is selected, the test current is 1mA; when R3 is selected, the test current is 10mA. On the lower two ranges, ×1 and ×10, the voltage across resistance-under-test is applied directly to the DMM terminals. On the upper two ranges, op amp gain stage UI is switched into the circuit and the DMM mea-sures the voltage between op amp output pin 6 and the test resistor.
When switch S2 is in position 3 (× 100) the current set by the constant-current source is 1 mA; the multiplying factor is ×100. When S2 is in position 4, ×1 000, the current is 10 mA and the multiplying factor is 100 x 10 = 1 000. Multiturn trimmer-potentiometer R6 adjusts the offset of the op amp so that, with no voltage across the resistor-under-test (i.e. with the measurement terminals short-circuited), the output is zero.
Reprinted Url Of This Article:
http://www.seekic.com/circuit_diagram/Power_Supply_Circuit/LOW_OHMS_ADAPTER.html
Print this Page | Comments | Reading(3)
Code: