Published:2009/7/25 1:57:00 Author:Jessie | From:SeekIC

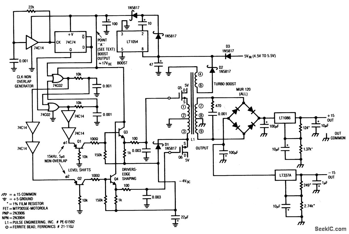
This circuit converts 5 V to ±15 V at 250 mA, with an output noise of about 200 μV peak-to-peak.
Reprinted Url Of This Article:
http://www.seekic.com/circuit_diagram/Power_Supply_Circuit/Low_noise_5__to_±15_V_converter.html
Print this Page | Comments | Reading(3)
Code: