Published:2009/7/24 5:18:00 Author:Jessie | From:SeekIC


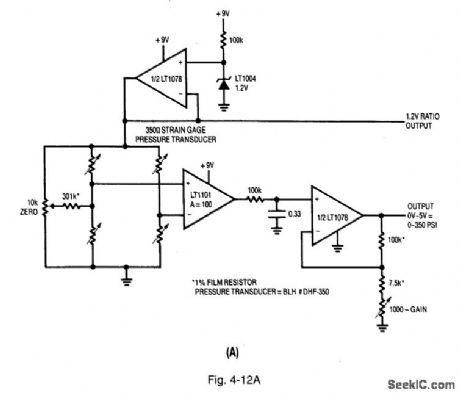
Figure 4-12A is identical to Fig. 4-1, except that the bridge excitation is reduced to 1.2V. This cuts bridge current from about 30 mA to about 3.5 mA. A 0.01% reading of a 10-V powered 350-Ω strain-gauge bridge (Fig. 4-1) requires 3 μV of stable resolution. The Fig. 4-12A circuit requires only 360 nV. Figure 4-12B is similar, but the bridge current is reduced below 700 μA. LINEAR TECHNOLOGY, APPLICATION NOTE 43, P. 18.
Reprinted Url Of This Article:
http://www.seekic.com/circuit_diagram/Power_Supply_Circuit/Low_power_bridge.html
Print this Page | Comments | Reading(3)
Code: