Published:2009/7/24 0:30:00 Author:Jessie | From:SeekIC

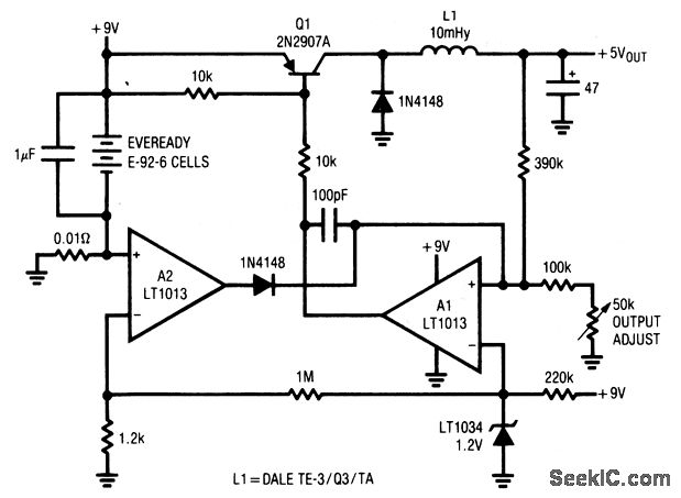
This circuit provides 5-V output from a 9-V source with 80% efficiency and 50-mA output capability. The circuit is short-circuit protected.
Reprinted Url Of This Article:
http://www.seekic.com/circuit_diagram/Power_Supply_Circuit/Low_power_switching_regulator.html
Print this Page | Comments | Reading(3)
Code: