Published:2009/7/16 10:19:00 Author:Jessie | From:SeekIC

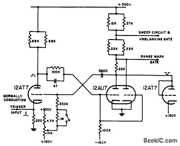
Diode-connected triode in parallel with output tube plate limits positive swing at this point. Circuit is triggered by blocking-oscil-lator pulse through normally-on tube cathode resistor.-NBS, Handbook Preferred Circuits Navy Aeronautical Electronic Equipment, Vol. 1, Electron Tube Circuits, 1963, p N10-4.
Reprinted Url Of This Article:
http://www.seekic.com/circuit_diagram/Power_Supply_Circuit/MAIN_GATE_MVBR_WITH_DIODE_LIMITER.html
Print this Page | Comments | Reading(3)
Code: