Published:2009/7/16 20:50:00 Author:Jessie | From:SeekIC

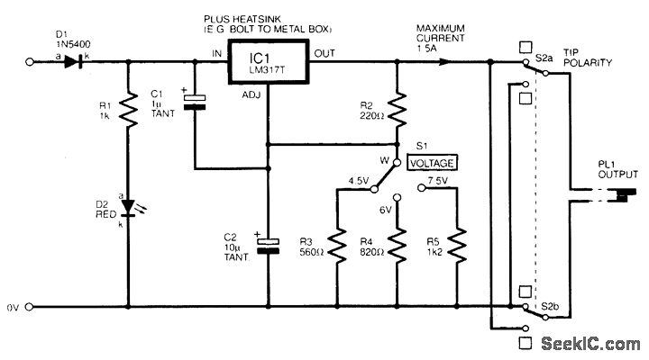
The figure shows a unit capable of offering different voltages to operate low-voltage appliances from a 12-V battery. Regulators of the LM317 type are current-limiting, short- circuit-proof, and over-heat-proof, although they are still not indestructible. This circuit will provide up to 1.5 A. IC1 should be heatsinked, perhaps by bolting it with an insulating kit to a metal box.
Reprinted Url Of This Article:
http://www.seekic.com/circuit_diagram/Power_Supply_Circuit/MINI_POWER_SOURCE.html
Print this Page | Comments | Reading(3)
Code: