Published:2011/11/22 1:04:00 Author:May | Keyword: Matsushita, power supply | From:SeekIC

TV using Matsushita L12H power supply includes: Matsushita TC-230H, TC-2030DHN, TC-830D, TC-840D, etc.
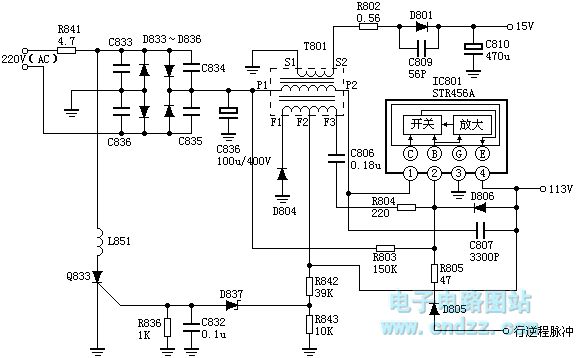
Oscillation circuit
One way of the 300V DC voltage on the C836 is added to the internal switch's C pole of IC801 pin 1 by the P1, P2 windings of T801, then it is added to the B pole of the IC801's pin 2 internal tube by the R803, then the switch tube begins to turn on, E polar current is out from IC801's pin (4). T801's P1, P1 winding current increases to generate induced voltage and couple to the F2, F3 windings, then F2, F3's induced voltage polarity is that the F3 is negative and F2 is positive, the voltage is added to the IC801 (2 ), ( 4 ) feet through C806, R804, so that the switch current is further increased, and the strong positive feedback make the switch be quickly saturated .
Reprinted Url Of This Article:
http://www.seekic.com/circuit_diagram/Power_Supply_Circuit/Matsushita_L12H_power_supply.html
Print this Page | Comments | Reading(3)
Code: