Published:2009/7/24 1:47:00 Author:Jessie | From:SeekIC

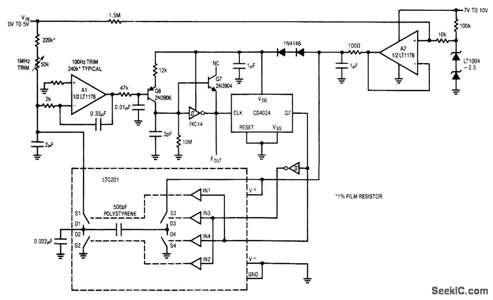
Fig. 12-30 In this circuit, a 0- to 5-V input produces a 100-Hz to 1-MHz output with a linearity of 0.02%. Drift is about 50 ppm/℃. Maximum current consumption (at 1 MHz) is about 360μA. To trim, apply 500μV and select a value (typically 240 kΩ) at the A1noninverting input for a 100-Hz output. Then, apply 5 V and adjust the 50-kΩ trim for a 1-MHz output. Then, apply 5 V and adjust the 50-kΩ trim for a 1-MHz output. Linear Technology. Linear Applications Handbook 1990 p AN23-13.
Reprinted Url Of This Article:
http://www.seekic.com/circuit_diagram/Power_Supply_Circuit/Micropower_V_F_converter_1_MHz.html
Print this Page | Comments | Reading(3)
Code: