Published:2013/3/18 21:14:00 Author:Ecco | Keyword: Mobile NiCd Charger | From:SeekIC

This mobile battery charger is designed primarily in order to give model enthusiasts the opportunity of charging their Nicad batteries from a car battery out in the open.
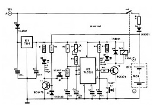
When the NiCd charger circuit is connected to the car battery, D2 lights only if the Nicad to be charged has been connected with correct polarity. For that purpose, the + terminal of the Nicad battery is connected to the base of T1 via R8. Because even a discharged battery provides some voltage, Ti is switched on and D2 lights.
Pressing thestart switchS1will have an effectonlyif ithas thecorrectpolarity. If so, the collector voltage of T1 is virtually zero so that monostable IC2 is triggered by S1. The output, pin 3, of this CMOS timer then becomes high, T2 is switched on and relay Rel is energized. Charging of the Nicad battery, via R5 and D6, then begins and charging indicator D4 lights. During the charging, C4 is charged slowly via Pl and R4. The value of these components determines the mono time of IC2 and thus the charging period of the Nicad battery. With values as shown in the diagram, that period can be set with P1 to between 26 and 33 min. Notice that this time is affected by the leakage current of C4; use a good-quality capacitor here. The charging can be interrupted with reset switch S2.
Reprinted Url Of This Article:
http://www.seekic.com/circuit_diagram/Power_Supply_Circuit/Mobile_NiCd_Charger.html
Print this Page | Comments | Reading(3)
Code: