Published:2011/5/17 3:34:00 Author:Michel | Keyword: Multifunction Charger, One | From:SeekIC

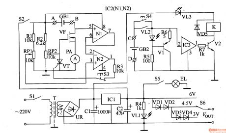
The Multifunctions Charger introduced in the example can charge in constant-current way,charge in regulating current way and the maximum current is 500nA.It can carry out standard and fast charge and stop charging automatically when the battery is fully charged.This charger can charge two pieces of aa(aaa)nickel-spread battery,nickel-hydrogen batteries,alkaline cells at a time.It also can be used as the constant-voltage power supply of miniature radios and videocorders.Circuit's Work PrincipleThis multi-functions charger is composed of power supply circuit,lamp circuit and discharge circuit and it's showed as the picture 5-63.
Reprinted Url Of This Article:
http://www.seekic.com/circuit_diagram/Power_Supply_Circuit/Multifunction_Charger__One.html
Print this Page | Comments | Reading(3)
Code: