Published:2011/5/19 9:33:00 Author:Michel | Keyword: Multifunction Charger Ten | From:SeekIC

This example introduces one multifunction automatical battery charger.Besides charging nickel-cadmium battery,this charger also can provide low capacity lead-acid and plain dry cells supplementary charging and still can be used as stabilized voltage supply.
Circuit's Work Principle
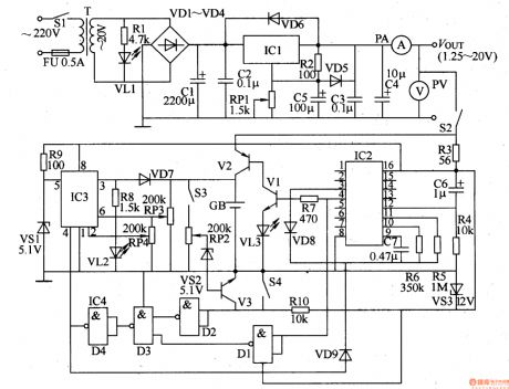
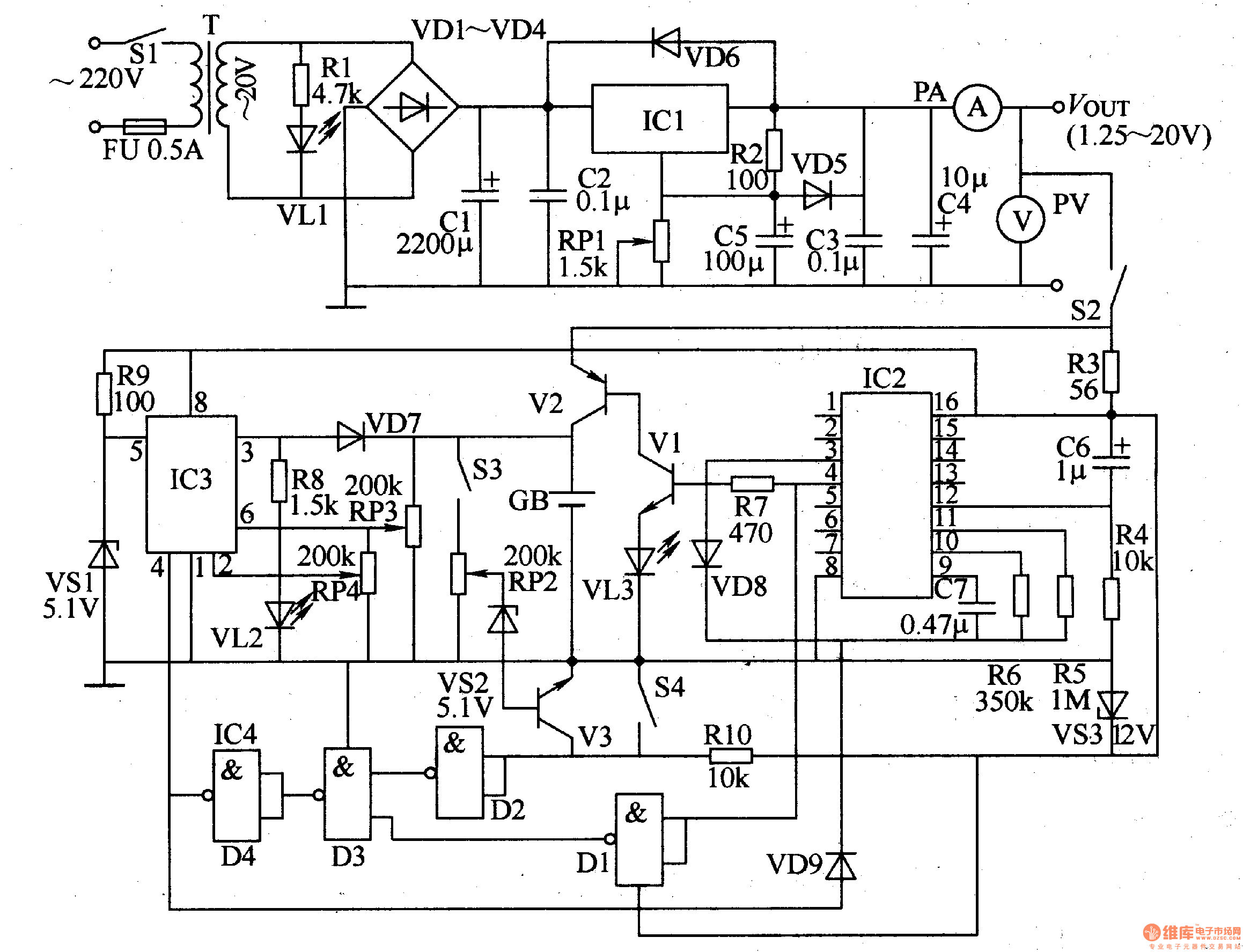
The charger is composed of stabilized voltage supply circuit,timer,impulsator,charger circuit and control circuit and it is showed as the picture 5-72.The stabilized voltage consists of mains switch,S1,fuse plug,mains transformer,T,power indication LED,VD1,commutation diode,VD1-VD4,three-terminal voltage regulation IC,IC1,potentiometer,RP1,ammeter,PA,voltmeter,PV,resistor,R1 and R2,capacitor,C1and diode,VD5 and VD6.
Reprinted Url Of This Article:
http://www.seekic.com/circuit_diagram/Power_Supply_Circuit/Multifunction_Charger__Ten.html
Print this Page | Comments | Reading(3)
Code: