Published:2011/5/17 3:37:00 Author:Michel | Keyword: Multifunction Charger, Two | From:SeekIC

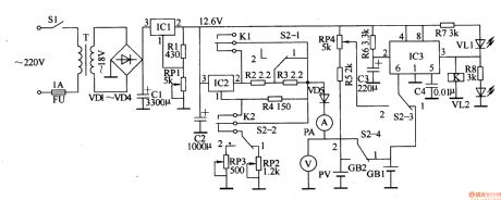
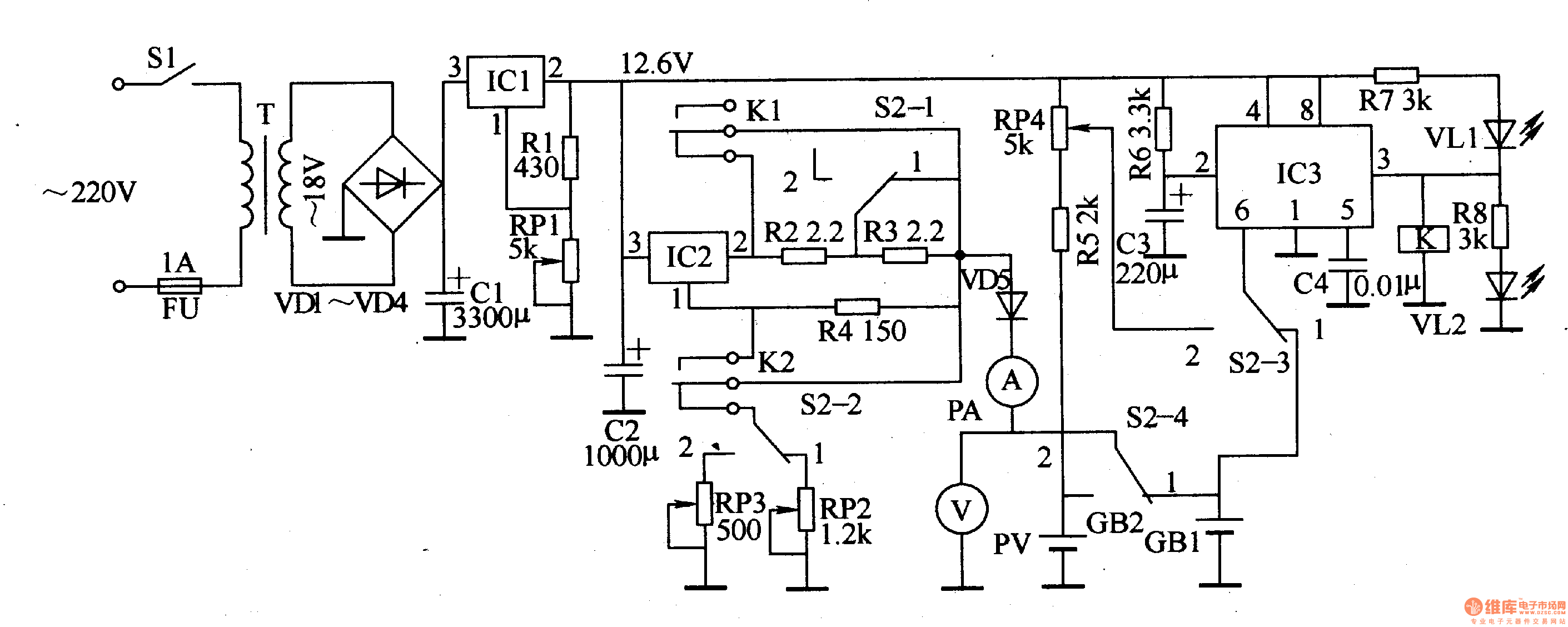
Multifuntction charger introduced in the example charges lithium-ion rechargeable battery,nickel-hydrogen battery,nickel-pick battery with constant current.It can charge two pieces of batteries at a time and become supplementary charging when the batteries are fully charged.Circuit's Work PrincipleThis charger is composed of power supply circuit and charging circuit and it's showed as the picture 5-64.Power supply circuit is composed of mains switch,S1,fuse plug,mains transformer,T,commutation diode,VDl-VD4,filter capacitor,Cl and C2,three-terminal IC,IC1,resistor,R1,and regulation resistance,RP.
Reprinted Url Of This Article:
http://www.seekic.com/circuit_diagram/Power_Supply_Circuit/Multifunction_Charger___Two.html
Print this Page | Comments | Reading(3)
Code: