Published:2011/5/18 10:43:00 Author:Michel | Keyword: Multifunction Charger Eight | From:SeekIC

Simple circuit and convenience are features of the multifunction charger introduced in the example.It can charge 1.2-12V nickel-spread nickel-hydrogen and lead-acid batteries and also be used as working power supply of household appliances such as walkman.
Circuit's Work Principle
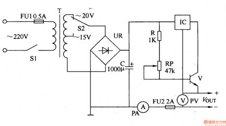
This multifunction charger consists of voltage change circuit and voltage regulation circuit and it is showed as the picture 5-70.The voltage change circuit is composed of mains switch,S1,voltage-selected switch,S2,fuse plug,FU1,mains transformer,T and rectifier bridge UR and filter capacitor,C.
Reprinted Url Of This Article:
http://www.seekic.com/circuit_diagram/Power_Supply_Circuit/Multifunction__Charger____Eight.html
Print this Page | Comments | Reading(3)
Code: