Published:2009/7/24 Author:Jessie | From:SeekIC

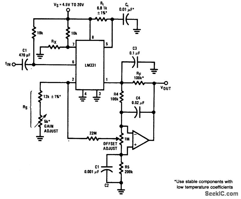
Fig. 12-24 This circuit is similar to that of Fig. 12-19, but with an output/buffer op amp connected to provide a negative output voltage. The 1-MΩ offset adjust can be set to accommodate variations in supply voltage (with 0-V output for a grounded or 0-Hz input). Because the offset voltage is taken from the stable 1.9-V reference voltage from pin 2 of the LM331, any supply-voltage shifts cause no output shifts. Although 1-MΩ is shown, the offset potentiometer can have any value between 200 kΩ and 2 MΩ. The optional bypass capacitor C2 (across R5) prevents output noise arising from stray noise pickup at the noninverting input of the op amp. To trim, set the 5-kΩ gain-adjust control for -10-V output with a 10-kHz input. National Semiconductor Linear Applications Handbook 1991 p 1302.
Reprinted Url Of This Article:
http://www.seekic.com/circuit_diagram/Power_Supply_Circuit/Negative_output_F_V_converter.html
Print this Page | Comments | Reading(3)
Code: