Published:2009/7/17 4:34:00 Author:Jessie | From:SeekIC

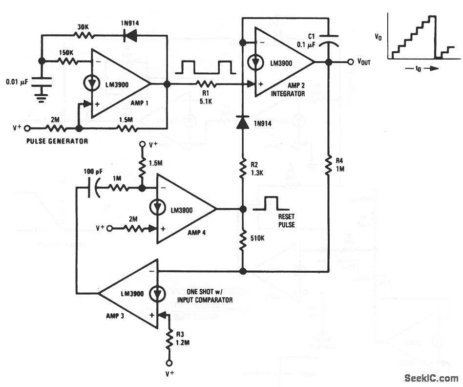
This circuit uses four sections of an LM3900 to form a free-running staircase generator. When the output exceeds about 80% of V+, a 100-μs reset pulse is generated, and the staircase output is caused to fall to about zero volts. The next pulse from amplifier I then starts a new stepping cycle. National Semiconductor, Linear Applications Handbook 1991, p 236
Reprinted Url Of This Article:
http://www.seekic.com/circuit_diagram/Power_Supply_Circuit/Norton_free_running_staircase_generator.html
Print this Page | Comments | Reading(3)
Code: