Published:2009/6/23 3:53:00 Author:Jessie | From:SeekIC

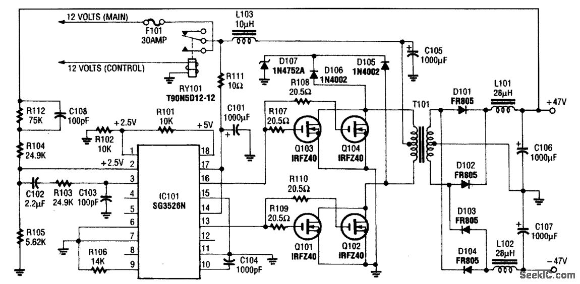
A switching mode inverter is used with a pulse-width modulation voltage regulator (SG35260).Four IRF240 power MOSFETs are used as switches. The output is ±47 V at about 5 A peak. Transformer T101 is a four-turn center tapped primary, and 16-turn center tapped secondary on a Ferrox cube ETD-34 core.
Reprinted Url Of This Article:
http://www.seekic.com/circuit_diagram/Power_Supply_Circuit/POWER_SUPPLY_FOR_HIGH_POWER_AUTOSOUND_AMP.html
Print this Page | Comments | Reading(3)
Code: