Published:2009/7/20 6:06:00 Author:Jessie | From:SeekIC

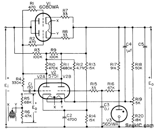
Provides either polarity of output with 1% regulation, from minimum of 350 v d-c input. Maximum output current is 125 ma for single series tube section and 100 ma per triode section when two or morn are paralleled. Minimum value of C5 is 4 mfd.-NBS, Hand-book Preferred Circuits Navy Aeronautical Electronic Equipment, Vol. 1, Electron Tube Circuits, 1963, PC 3, p 3-2.
Reprinted Url Of This Article:
http://www.seekic.com/circuit_diagram/Power_Supply_Circuit/PREFERRED_300_V_D_C_REGULATOR.html
Print this Page | Comments | Reading(3)
Code: