Published:2009/7/17 1:36:00 Author:Jessie | From:SeekIC

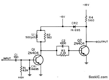
Generally used with monostable mvbr to form 1-microsec pulse at end of delay period. Also used to reshape pulse that has suffered deterioration by passage through long chain of gates, or to produce 1.microsec pulse whose leading edge coincides with trailing edge of a positive pulse, for delaying output by width of input pulse.-NBS, Handbook Preferred Circuits Navy Aeronautical Electronic Equipment, Vol. 11, Semiconductor Device Circuits, PSC 11 (originally PC 214), p 11-2.
Reprinted Url Of This Article:
http://www.seekic.com/circuit_diagram/Power_Supply_Circuit/PREFERRED_PULSE_SHAPER.html
Print this Page | Comments | Reading(3)
Code: