Published:2009/6/24 1:57:00 Author:May | From:SeekIC


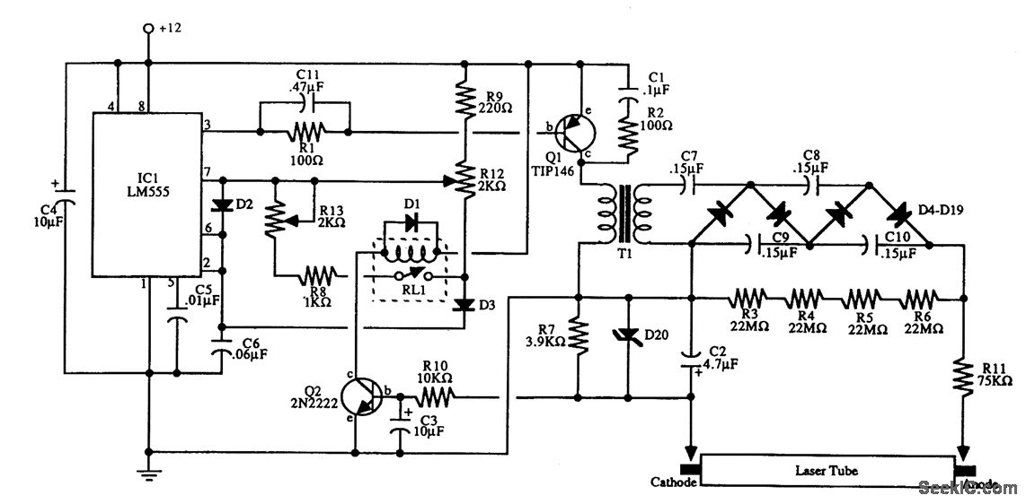
IC1 initially provides drive for Q1 and HV transformer T1, and it rectifies D4 through D19. When the laser tube ignites, Q2 is triggered; this activates relay RL1, reducing the duty cycle. R13 controls the duty cycle of the pulses through the laser tube.
Reprinted Url Of This Article:
http://www.seekic.com/circuit_diagram/Power_Supply_Circuit/PULSE_WIDTH_MODULATED_LASER_SUPPLY.html
Print this Page | Comments | Reading(3)
Code: