Published:2013/3/22 3:52:00 Author:Ecco | Keyword: PWM Rectifier , power controller | From:SeekIC

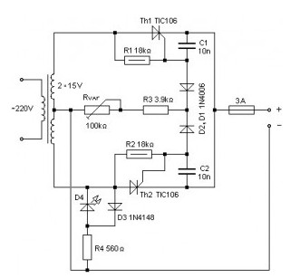
PWM Rectifier – power controller designed for low-voltage sources. Full-wave rectifier is made on the thyristors Th1, Th2, and power in the load from 0 to 40 W resistor regulate Rvar.
Reprinted Url Of This Article:
http://www.seekic.com/circuit_diagram/Power_Supply_Circuit/PWM_Rectifier_–_power_controller.html
Print this Page | Comments | Reading(3)
Code: