Published:2009/7/25 2:28:00 Author:Jessie | From:SeekIC

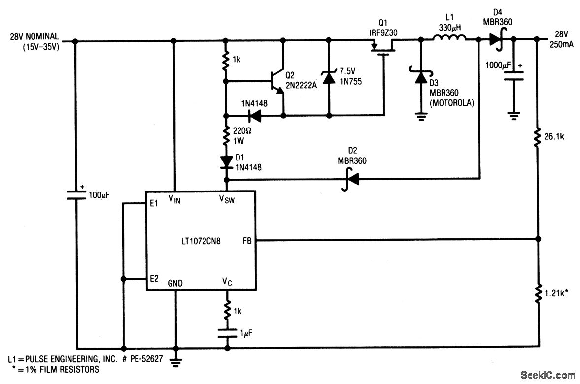
This circuit provides 28-V output at 250 mA for inputs from 15 to 35 V.
Reprinted Url Of This Article:
http://www.seekic.com/circuit_diagram/Power_Supply_Circuit/Positive_buck_boost_converter.html
Print this Page | Comments | Reading(3)
Code: